張貼者
【南北海運】清明連假「黃岐小三通」再增班航班公告 --閱讀人次 : 3877 ✨ 加班航班公告
親愛的旅客您好:
為因應「2026年清明連假」期間旅客人潮增加之需求,並依連江縣交通旅遊局函示辦理,
本公司增開「黃岐小三通」船班,相關航班自公告後開放訂位。
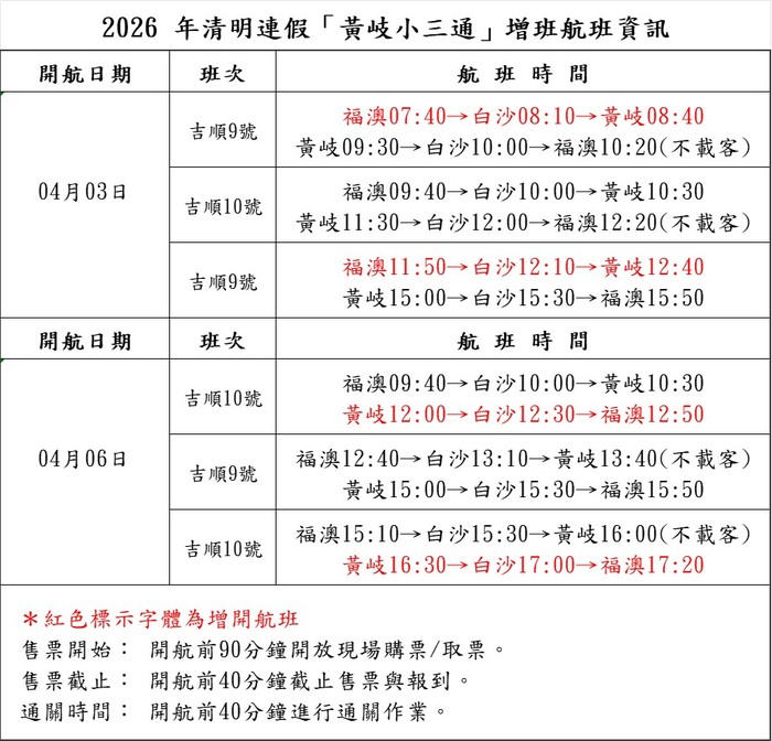
敬請旅客留意航班資訊,提早規劃行程,相關班次如下:

🛎貼心提醒
.需購票之旅客,請於開航前1至1.5小時至黃岐客運站碼頭現場購票。
.出入境旅客請攜帶有效證件辦理通關,行李規範依本公司規定辦理。
.黃岐客運站服務電話:0086-591-26790167
🌊 我們將持續為您提供安全、便捷的航運服務,誠摯邀請旅客善加利用本次加班班次。
📱 旅客服務資訊
.官方LINE帳號:
📞 聯絡電話:0836-25151
📠 傳真電話:0836-22716
本公司感謝您的搭乘,並祝您旅途愉快!


